电脑桌面
添加九鸟文库到电脑桌面
安装后可以在桌面快捷访问

2021年云南省中考语文试题及答案

2021年云南省中考语文试题及答案_第1页
1/10
2021年云南省中考语文试题及答案_第2页
2/10
2021年云南省中考语文试题及答案_第3页
3/10
2021年云南省中考语文试题及答案_第4页
4/10
2021年云南省中考语文试题及答案_第5页
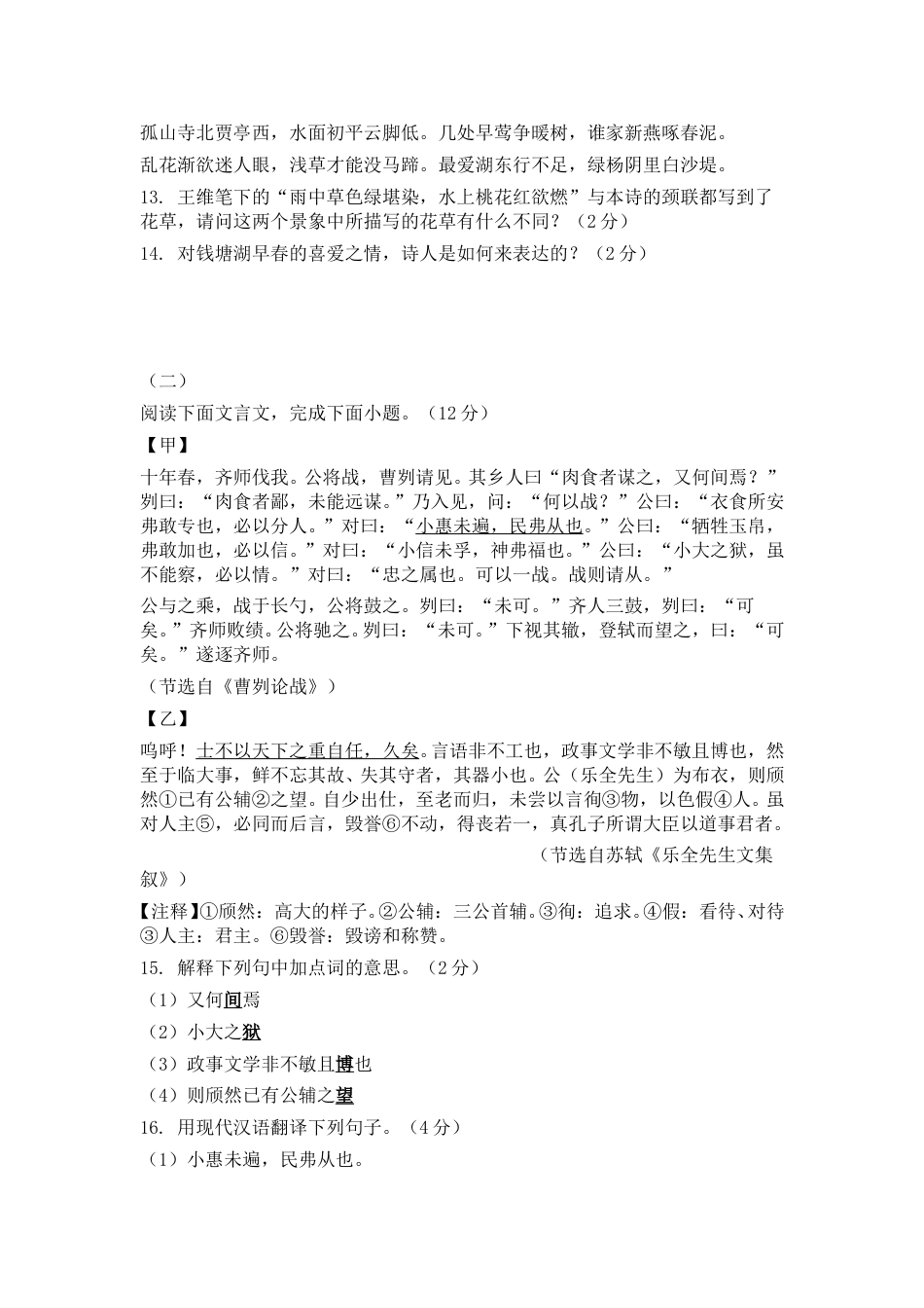
5/10
2021年云南省中考语文试题及答案试卷满分120分,考试时间150分钟一、语文知识积累(1~6题,每题2分,第7题8分,共20分)1.下列词语中加点字的注音,不完全正确的一项是()A.着落(zhuó)粗犷(guǎng)字帖(tiè)屏息敛声(bǐng)B.瞭望(liáo)稽首(qī)侍候(shì)浮光掠影(nüè)C.麾下(huī)睥睨(pì)鲜妍(yán)战战兢兢(jīng)D.一霎(shà)翌日(yì)箴言(zhēn)刨根问底(páo)2.下列词语中没有错别字的一项是()A.制裁妖娆瞠目结舌良辰美景B.震憾附和甘拜下风无动于衷C.旁骛侥幸相形见绌取义成人D.取缔追朔粗制滥造不胫而走3.下面文段横线上应填入的词语,最恰当的一项是()怀疑不仅是消极方面________的必须步骤,________是积极方面建设新学说、启迪新发明的基本条件。对于...

1、当您付费下载文档后,您只拥有了使用权限,并不意味着购买了版权,文档只能用于自身使用,不得用于其他商业用途(如 [转卖]进行直接盈利或[编辑后售卖]进行间接盈利)。
2、本站所有内容均由合作方或网友上传,本站不对文档的完整性、权威性及其观点立场正确性做任何保证或承诺!文档内容仅供研究参考,付费前请自行鉴别。
3、如文档内容存在违规,或者侵犯商业秘密、侵犯著作权等,请点击“违规举报”。

碎片内容123123111111

2021年云南省中考语文试题及答案

九鸟文库+ 关注
实名认证
内容提供者

优能中学教学经理;高考英语名师。 8年教学经验。直接授课学生5000余人,讲座覆盖近10万学生。提分效果明显,很多学生考上985、211高校,或者在北美、欧洲、香港知名高校求学。 北京大学硕士。逻辑严谨、风趣幽默。擅长用理科严谨的逻辑思维讲授抽象的语言知识,让学生理解语言内在逻辑、学会解题“套路”,同时爱上英语学习。

确认删除?
VIP
赚钱
客服微信
  • 客服微信
销售电话
销售QQ
  • 销售QQ点击这里给我发消息
QQ群
  • QQ交流群点击这里加入QQ群
回到顶部