电脑桌面
添加九鸟文库到电脑桌面
安装后可以在桌面快捷访问

廉洁协议-百度2023版 (1).pdf(3页)

廉洁协议-百度2023版 (1).pdf(3页)_第1页
1/3
廉洁协议-百度2023版 (1).pdf(3页)_第2页
2/3
廉洁协议-百度2023版 (1).pdf(3页)_第3页
3/3
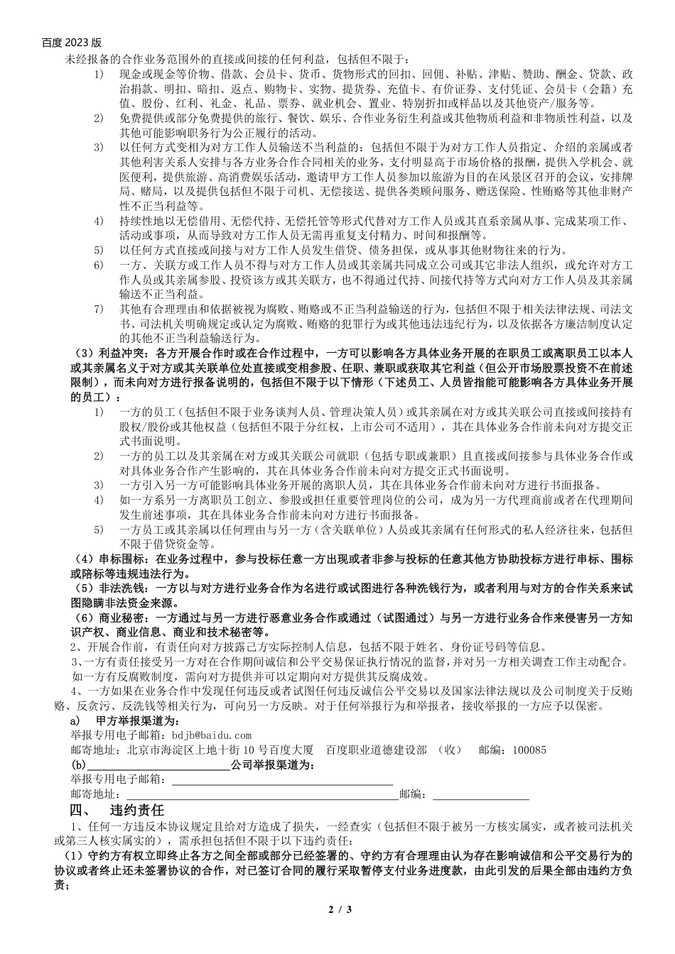
百度2023版1/3廉洁协议(下称“甲方”)与(下称“乙方”)拟开展合作。为了保障合作各方在订立、履行合同及经济业务往来中的合法权益,构建公平、公正、公开、透明的合作环境,确保各方的业务往来符合诚信和公平交易等原则,抵制商业贿赂和任何违反商业道德的行为,反对商业欺诈,在守法、诚信与廉洁的基础上营造健康、友好的商业环境和合作关系,防范发生任何损害各方权益的行为,根据《中华人民共和国民法典》等相关法律法规的规定,各方完全认可并同意签署本《廉洁协议》,并同意将本《廉洁协议》自动适用于与各方及其关联公司的所有交易中,以作为各方共同遵守的阳光合作行为准则执行。一、名词解释本协议中的部分文字定义,除依其文义需另作解释外,均指以下含义。1.工作人员:即本协议约束人员范围,包括合...

1、当您付费下载文档后,您只拥有了使用权限,并不意味着购买了版权,文档只能用于自身使用,不得用于其他商业用途(如 [转卖]进行直接盈利或[编辑后售卖]进行间接盈利)。
2、本站所有内容均由合作方或网友上传,本站不对文档的完整性、权威性及其观点立场正确性做任何保证或承诺!文档内容仅供研究参考,付费前请自行鉴别。
3、如文档内容存在违规,或者侵犯商业秘密、侵犯著作权等,请点击“违规举报”。

碎片内容123123111111

廉洁协议-百度2023版 (1).pdf(3页)

确认删除?
VIP
赚钱
客服微信
  • 客服微信
销售电话
销售QQ
  • 销售QQ点击这里给我发消息
QQ群
  • QQ交流群点击这里加入QQ群
回到顶部