电脑桌面
添加九鸟文库到电脑桌面
安装后可以在桌面快捷访问

2020中考数学二轮专题第02讲-一元一次不等式与一元一次不等式组-【教案】.docx

2020中考数学二轮专题第02讲-一元一次不等式与一元一次不等式组-【教案】.docx_第1页
1/20
2020中考数学二轮专题第02讲-一元一次不等式与一元一次不等式组-【教案】.docx_第2页
2/20
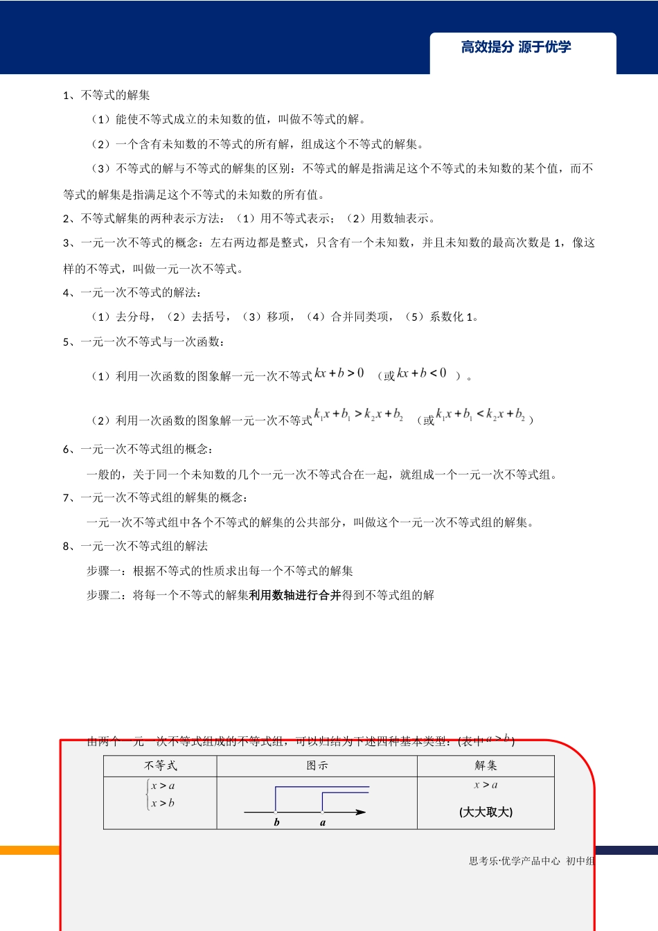
2020中考数学二轮专题第02讲-一元一次不等式与一元一次不等式组-【教案】.docx_第3页
3/20
2020中考数学二轮专题第02讲-一元一次不等式与一元一次不等式组-【教案】.docx_第4页
4/20
2020中考数学二轮专题第02讲-一元一次不等式与一元一次不等式组-【教案】.docx_第5页
5/20
高效提分源于优学第02讲一元一次不等式及不等式组温故知新回忆:一元一次方程的一般解法:(1)去分母:将方程两边的每一项都乘以各分母的最小公倍数,约去分母;(2)去括号:运用去括号法则,把有括号的方程转化为不含括号的方程;(3)移项:把含有未知数的项都移到方程的一边,把不含有未知数的项移到另一边;(4)合并:把方程转化为的形式;(5)未知数系数化为1:方程两边同除以未知数系数。例如:解方程:解:去分母得:化简得:去括号得:移项得:合并得:未知数系数化为1,得:课堂导入思考乐·优学产品中心初中组知识要点一1、不等式的定义:一般的,用符号“”(或“”)“”(或“”)连接的式子叫做不等式。2、不等式的基本性质:不等式的基本性质1:不等式的两边都加(或减)同一个整式,不等号的方...

1、当您付费下载文档后,您只拥有了使用权限,并不意味着购买了版权,文档只能用于自身使用,不得用于其他商业用途(如 [转卖]进行直接盈利或[编辑后售卖]进行间接盈利)。
2、本站所有内容均由合作方或网友上传,本站不对文档的完整性、权威性及其观点立场正确性做任何保证或承诺!文档内容仅供研究参考,付费前请自行鉴别。
3、如文档内容存在违规,或者侵犯商业秘密、侵犯著作权等,请点击“违规举报”。

碎片内容123123111111

2020中考数学二轮专题第02讲-一元一次不等式与一元一次不等式组-【教案】.docx

您可能关注的文档

中小学智汇学苑+ 关注
实名认证
内容提供者

在知识的海洋中遨游,我们致力于为您呈现一份独特而精致的学术盛宴。欢迎来到我们的店铺,这里汇聚了理学的深邃、工学的精巧、文学的韵味、法学的严谨、医学的仁心、管理学的智慧、农学的生机、历史学的厚重、经济学的敏锐、哲学的深思、教育学的启迪以及艺术学的创意。 我们精选了各类教育教学试卷、课件和教案,它们不仅涵盖了广泛的学科领域,更在内容上追求卓越与独特。每一份试卷都经过精心编纂,确保题目的科学性和严谨性;每一份课件都融入了最新的教育理念和技术,使学习变得更加生动有趣;每一份教案都经过深思熟虑,旨在为学生提供最优质的教学体验。 我们的店铺不仅是一个知识的宝库,更是一个思想的交流平台。我们鼓励教师之间的互相学习与合作,也欢迎学生们提出宝贵的意见和建议。在这里,您可以找到志同道合的伙伴,共同探讨教育教学的奥秘。 我们相信,知识是无价的财富,而教育则是传承这份财富的重要途径。因此,我们致力于将最优质的教育教学资源呈现给每一位热爱学习的朋友。无论您是教育工作者还是学生或家长,我们都将竭诚为您服务,让您的学习之旅更加充实和美好。 走进我们的店铺,让知识的力量照亮您前行的道路,让智慧的火花在您心中绽

确认删除?
VIP
赚钱
客服微信
  • 客服微信
销售电话
销售QQ
  • 销售QQ点击这里给我发消息
QQ群
  • QQ交流群点击这里加入QQ群
回到顶部