电脑桌面
添加九鸟文库到电脑桌面
安装后可以在桌面快捷访问

2024阿里巴巴全球数学竞赛预选赛事试题及答案.pdf

2024阿里巴巴全球数学竞赛预选赛事试题及答案.pdf_第1页
1/14
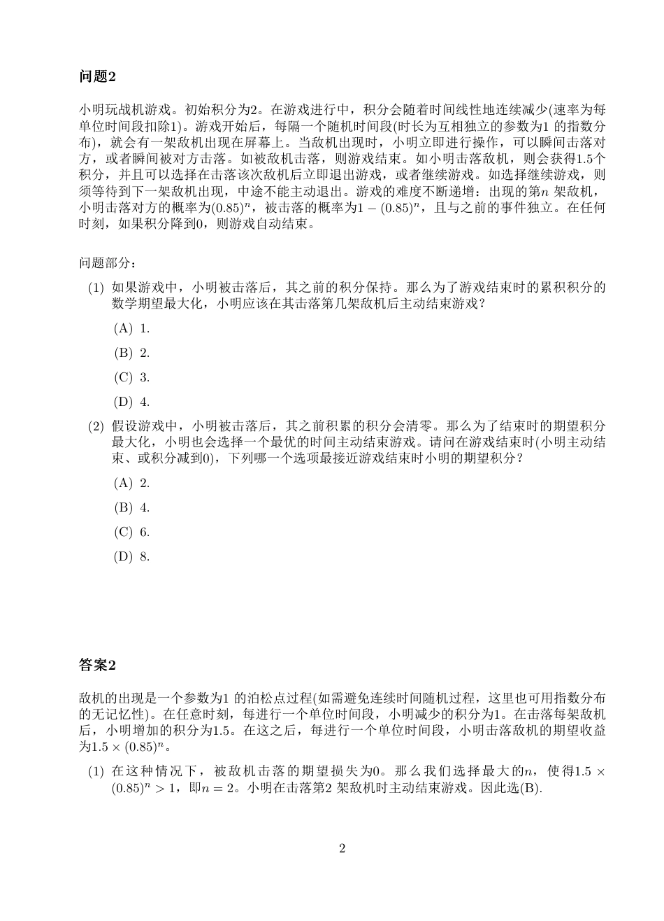
2024阿里巴巴全球数学竞赛预选赛事试题及答案.pdf_第2页
2/14
2024阿里巴巴全球数学竞赛预选赛事试题及答案.pdf_第3页
3/14
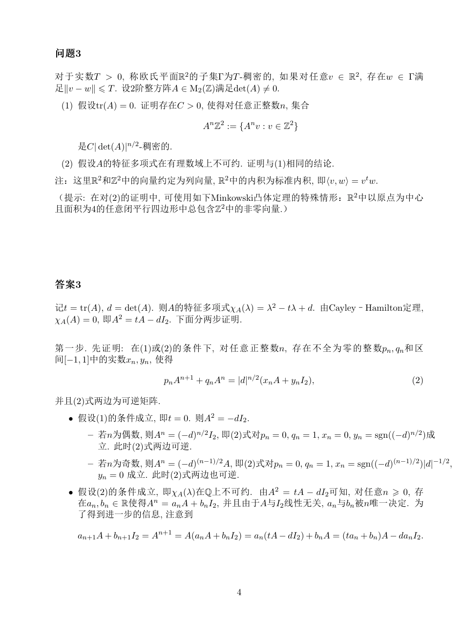
2024阿里巴巴全球数学竞赛预选赛事试题及答案.pdf_第4页
4/14
2024阿里巴巴全球数学竞赛预选赛事试题及答案.pdf_第5页
5/14
2024Cpnn�¥êÆ¿m¯¯¯KKK1AÓÆbÏ|¤˜‡�|�,½Ài.T½k6Œ©§§‚�˜©O•A,B,C,D,E,F.ÓÆ‚gd1Ęãžm�§zÓÆÑuy§gC3¤3�˜•Uw�uA,B,C,D?�oŒ©§�wØ�uEÚF�©.®•(1)ÓÆ‚�˜Ú©�˜þÀ•Ó˜²¡þ�:§…ù�:*dØ-ܶ(2)A,B,C,D,E,F¥?¿3:Ø�‚¶(3)wØ�©�•˜ŒUÒ´À‚�Ù§�©¤{�§~X§XJ,ÓÆ¤3�˜PÚA,B�‚§…A3‚ãPBþ§@oTÓÆÒwØ�uB?�©.ž¯§ù‡Ài�|•õŒUkõ�¶Óƺ(A)3(B)4(C)6(D)12‰‰‰YYY1(C).du?¿nŒ©�˜Ø�‚§¤±é?¿˜ÓÆ5`§EÚF?�©7,´�üŒØÓ�©¤{��À‚.·‚?�c¡�2Œ©£Ø”�•A?ÚB?�©¤§b�˜ÓÆ�À‚´�ù2Œ©{�§@oTÓÆ�˜½ö´EA�ò•‚ÚFB�ò•‚��:§½ö´EB�ò•‚ÚFA...

1、当您付费下载文档后,您只拥有了使用权限,并不意味着购买了版权,文档只能用于自身使用,不得用于其他商业用途(如 [转卖]进行直接盈利或[编辑后售卖]进行间接盈利)。
2、本站所有内容均由合作方或网友上传,本站不对文档的完整性、权威性及其观点立场正确性做任何保证或承诺!文档内容仅供研究参考,付费前请自行鉴别。
3、如文档内容存在违规,或者侵犯商业秘密、侵犯著作权等,请点击“违规举报”。

碎片内容123123111111

2024阿里巴巴全球数学竞赛预选赛事试题及答案.pdf

您可能关注的文档

中小学智汇学苑+ 关注
实名认证
内容提供者

在知识的海洋中遨游,我们致力于为您呈现一份独特而精致的学术盛宴。欢迎来到我们的店铺,这里汇聚了理学的深邃、工学的精巧、文学的韵味、法学的严谨、医学的仁心、管理学的智慧、农学的生机、历史学的厚重、经济学的敏锐、哲学的深思、教育学的启迪以及艺术学的创意。 我们精选了各类教育教学试卷、课件和教案,它们不仅涵盖了广泛的学科领域,更在内容上追求卓越与独特。每一份试卷都经过精心编纂,确保题目的科学性和严谨性;每一份课件都融入了最新的教育理念和技术,使学习变得更加生动有趣;每一份教案都经过深思熟虑,旨在为学生提供最优质的教学体验。 我们的店铺不仅是一个知识的宝库,更是一个思想的交流平台。我们鼓励教师之间的互相学习与合作,也欢迎学生们提出宝贵的意见和建议。在这里,您可以找到志同道合的伙伴,共同探讨教育教学的奥秘。 我们相信,知识是无价的财富,而教育则是传承这份财富的重要途径。因此,我们致力于将最优质的教育教学资源呈现给每一位热爱学习的朋友。无论您是教育工作者还是学生或家长,我们都将竭诚为您服务,让您的学习之旅更加充实和美好。 走进我们的店铺,让知识的力量照亮您前行的道路,让智慧的火花在您心中绽

相关标签

确认删除?
VIP
赚钱
客服微信
  • 客服微信
销售电话
销售QQ
  • 销售QQ点击这里给我发消息
QQ群
  • QQ交流群点击这里加入QQ群
回到顶部