电脑桌面
添加九鸟文库到电脑桌面
安装后可以在桌面快捷访问

2024安徽中考数学二轮专题训练 题型八 “翻译法”解读“新定义问题” (含答案).docx

2024安徽中考数学二轮专题训练 题型八 “翻译法”解读“新定义问题” (含答案).docx_第1页
1/5
2024安徽中考数学二轮专题训练 题型八 “翻译法”解读“新定义问题” (含答案).docx_第2页
2/5
2024安徽中考数学二轮专题训练 题型八 “翻译法”解读“新定义问题” (含答案).docx_第3页
3/5
2024安徽中考数学二轮专题训练 题型八 “翻译法”解读“新定义问题” (含答案).docx_第4页
4/5
2024安徽中考数学二轮专题训练 题型八 “翻译法”解读“新定义问题” (含答案).docx_第5页
5/5
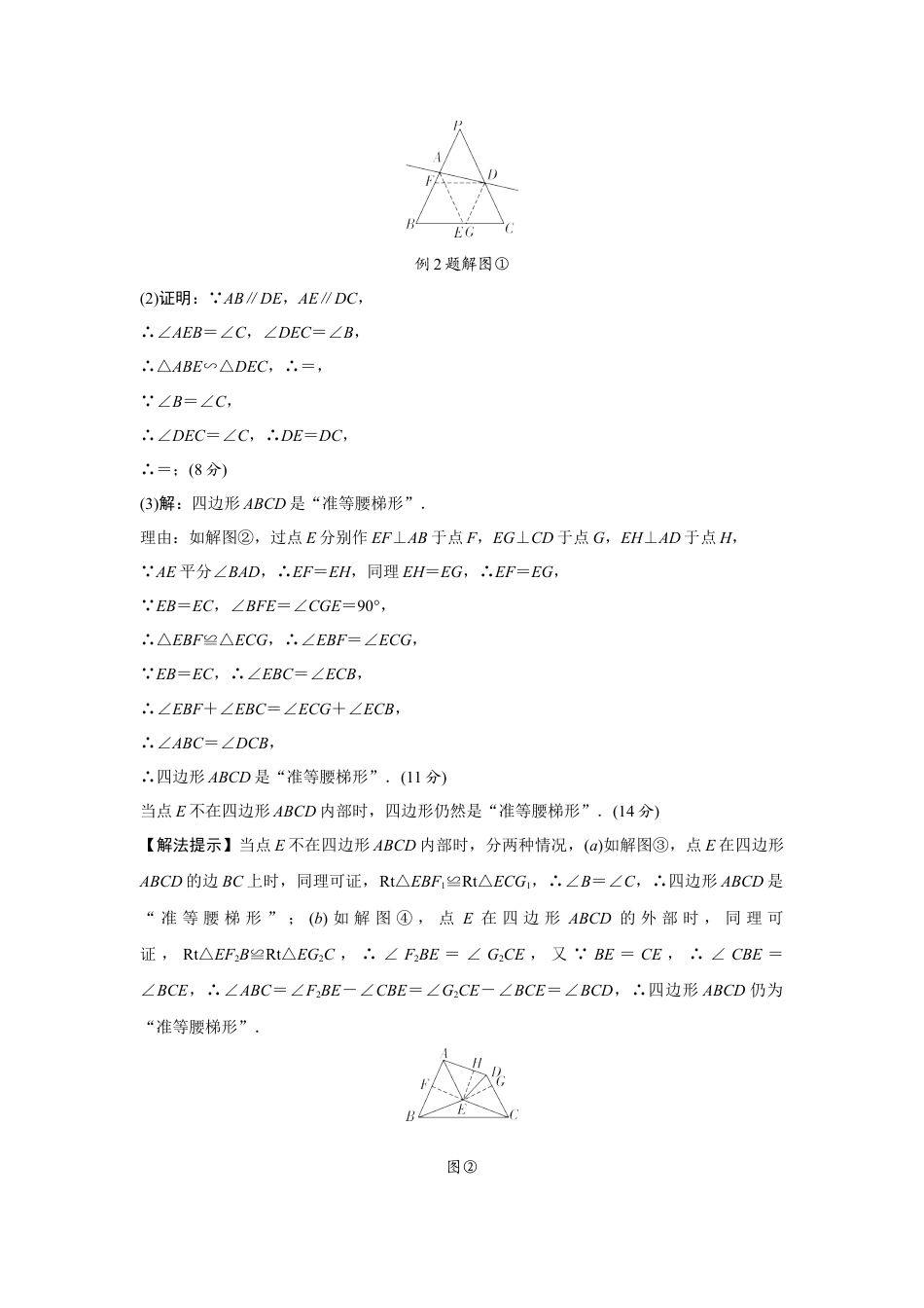
2024安徽中考数学二轮专题训练题型八“翻译法”解读“新定义问题”典例精讲例1定义:把经过抛物线y=ax2+bx+c(ab≠0,a,b,c为常数)与y轴的交点C和顶点M的直线称为抛物线的“伴线”,若抛物线与x轴交于A,B两点(点B在点A的右侧),经过点C和点B的直线称为“标线”.已知“伴线”为y=2x-3,“标线”为y=kx-3k.(1)①求c的值并用含a的代数式表示出b;②求抛物线的解析式;(2)设点P为“标线”上一动点,过点P作平行于y轴的平行线,交“标线”上方的抛物线于点Q,求线段PQ的最大值.【新定义解读】伴线:抛物线与y轴交点和抛物线顶点的连线;标线:抛物线与y轴交点和抛物线与x轴右交点的连线(抛物线与x轴有两个交点).例2我们把由不平行于底边的直线截等腰三角形的两腰所得的四边形称为“准等腰梯形”.如图①,...

1、当您付费下载文档后,您只拥有了使用权限,并不意味着购买了版权,文档只能用于自身使用,不得用于其他商业用途(如 [转卖]进行直接盈利或[编辑后售卖]进行间接盈利)。
2、本站所有内容均由合作方或网友上传,本站不对文档的完整性、权威性及其观点立场正确性做任何保证或承诺!文档内容仅供研究参考,付费前请自行鉴别。
3、如文档内容存在违规,或者侵犯商业秘密、侵犯著作权等,请点击“违规举报”。

碎片内容123123111111

2024安徽中考数学二轮专题训练 题型八 “翻译法”解读“新定义问题” (含答案).docx

您可能关注的文档

中小学智汇学苑+ 关注
实名认证
内容提供者

在知识的海洋中遨游,我们致力于为您呈现一份独特而精致的学术盛宴。欢迎来到我们的店铺,这里汇聚了理学的深邃、工学的精巧、文学的韵味、法学的严谨、医学的仁心、管理学的智慧、农学的生机、历史学的厚重、经济学的敏锐、哲学的深思、教育学的启迪以及艺术学的创意。 我们精选了各类教育教学试卷、课件和教案,它们不仅涵盖了广泛的学科领域,更在内容上追求卓越与独特。每一份试卷都经过精心编纂,确保题目的科学性和严谨性;每一份课件都融入了最新的教育理念和技术,使学习变得更加生动有趣;每一份教案都经过深思熟虑,旨在为学生提供最优质的教学体验。 我们的店铺不仅是一个知识的宝库,更是一个思想的交流平台。我们鼓励教师之间的互相学习与合作,也欢迎学生们提出宝贵的意见和建议。在这里,您可以找到志同道合的伙伴,共同探讨教育教学的奥秘。 我们相信,知识是无价的财富,而教育则是传承这份财富的重要途径。因此,我们致力于将最优质的教育教学资源呈现给每一位热爱学习的朋友。无论您是教育工作者还是学生或家长,我们都将竭诚为您服务,让您的学习之旅更加充实和美好。 走进我们的店铺,让知识的力量照亮您前行的道路,让智慧的火花在您心中绽

确认删除?
VIP
赚钱
客服微信
  • 客服微信
销售电话
销售QQ
  • 销售QQ点击这里给我发消息
QQ群
  • QQ交流群点击这里加入QQ群
回到顶部