电脑桌面
添加九鸟文库到电脑桌面
安装后可以在桌面快捷访问

2024贵阳中考数学二轮中考题型研究 题型十二 几何综合题 (含答案).pdf

2024贵阳中考数学二轮中考题型研究 题型十二 几何综合题 (含答案).pdf_第1页
1/25
2024贵阳中考数学二轮中考题型研究 题型十二 几何综合题 (含答案).pdf_第2页
2/25
2024贵阳中考数学二轮中考题型研究 题型十二 几何综合题 (含答案).pdf_第3页
3/25
2024贵阳中考数学二轮中考题型研究 题型十二 几何综合题 (含答案).pdf_第4页
4/25
2024贵阳中考数学二轮中考题型研究 题型十二 几何综合题 (含答案).pdf_第5页
5/25
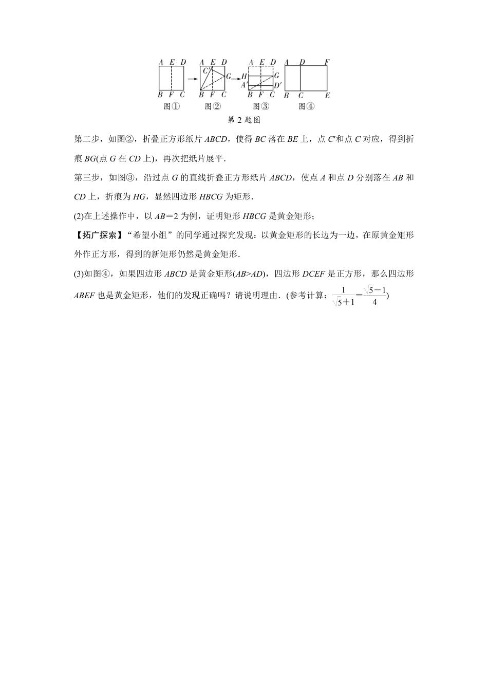
2024贵阳中考数学二轮中考题型研究题型十二几何综合题类型一结合数学文化的几何探究典例精讲例(1)阅读理解我国是最早了解勾股定理的国家之一,它被记载于我国古代的数学著作《周髀算经》中,汉代数学家赵爽为了证明勾股定理,创制了一幅如图①所示的“弦图”,后人称之为“赵爽弦图”.根据“赵爽弦图”写出勾股定理和推理过程;【思维教练】利用等面积法即可证明勾股定理.例题图①(2)问题解决勾股定理的证明方法有很多,如图②是古代的一种证明方法:过正方形ACDE的中心O,作FG⊥HP,将它分成4份,所分成的四部分和以BC为边的正方形恰好能拼成以AB为边的正方形.若AC=12,BC=5,求EF的值;【思维教练】由题意可以得到EF-FD=BC,结合EF+FD=AC分情况讨论即可得到EF的值.例题图②(3)拓展探究如图③,以正方...

1、当您付费下载文档后,您只拥有了使用权限,并不意味着购买了版权,文档只能用于自身使用,不得用于其他商业用途(如 [转卖]进行直接盈利或[编辑后售卖]进行间接盈利)。
2、本站所有内容均由合作方或网友上传,本站不对文档的完整性、权威性及其观点立场正确性做任何保证或承诺!文档内容仅供研究参考,付费前请自行鉴别。
3、如文档内容存在违规,或者侵犯商业秘密、侵犯著作权等,请点击“违规举报”。

碎片内容123123111111

2024贵阳中考数学二轮中考题型研究 题型十二 几何综合题 (含答案).pdf

您可能关注的文档

中小学智汇学苑+ 关注
实名认证
内容提供者

在知识的海洋中遨游,我们致力于为您呈现一份独特而精致的学术盛宴。欢迎来到我们的店铺,这里汇聚了理学的深邃、工学的精巧、文学的韵味、法学的严谨、医学的仁心、管理学的智慧、农学的生机、历史学的厚重、经济学的敏锐、哲学的深思、教育学的启迪以及艺术学的创意。 我们精选了各类教育教学试卷、课件和教案,它们不仅涵盖了广泛的学科领域,更在内容上追求卓越与独特。每一份试卷都经过精心编纂,确保题目的科学性和严谨性;每一份课件都融入了最新的教育理念和技术,使学习变得更加生动有趣;每一份教案都经过深思熟虑,旨在为学生提供最优质的教学体验。 我们的店铺不仅是一个知识的宝库,更是一个思想的交流平台。我们鼓励教师之间的互相学习与合作,也欢迎学生们提出宝贵的意见和建议。在这里,您可以找到志同道合的伙伴,共同探讨教育教学的奥秘。 我们相信,知识是无价的财富,而教育则是传承这份财富的重要途径。因此,我们致力于将最优质的教育教学资源呈现给每一位热爱学习的朋友。无论您是教育工作者还是学生或家长,我们都将竭诚为您服务,让您的学习之旅更加充实和美好。 走进我们的店铺,让知识的力量照亮您前行的道路,让智慧的火花在您心中绽

确认删除?
VIP
赚钱
客服微信
  • 客服微信
销售电话
销售QQ
  • 销售QQ点击这里给我发消息
QQ群
  • QQ交流群点击这里加入QQ群
回到顶部