电脑桌面
添加九鸟文库到电脑桌面
安装后可以在桌面快捷访问

2024年中考化学二轮题型突破限时精练 化学用语 (含解析).docx

2024年中考化学二轮题型突破限时精练 化学用语 (含解析).docx_第1页
1/28
2024年中考化学二轮题型突破限时精练 化学用语 (含解析).docx_第2页
2/28
2024年中考化学二轮题型突破限时精练 化学用语 (含解析).docx_第3页
3/28
2024年中考化学二轮题型突破限时精练 化学用语 (含解析).docx_第4页
4/28
2024年中考化学二轮题型突破限时精练 化学用语 (含解析).docx_第5页
5/28
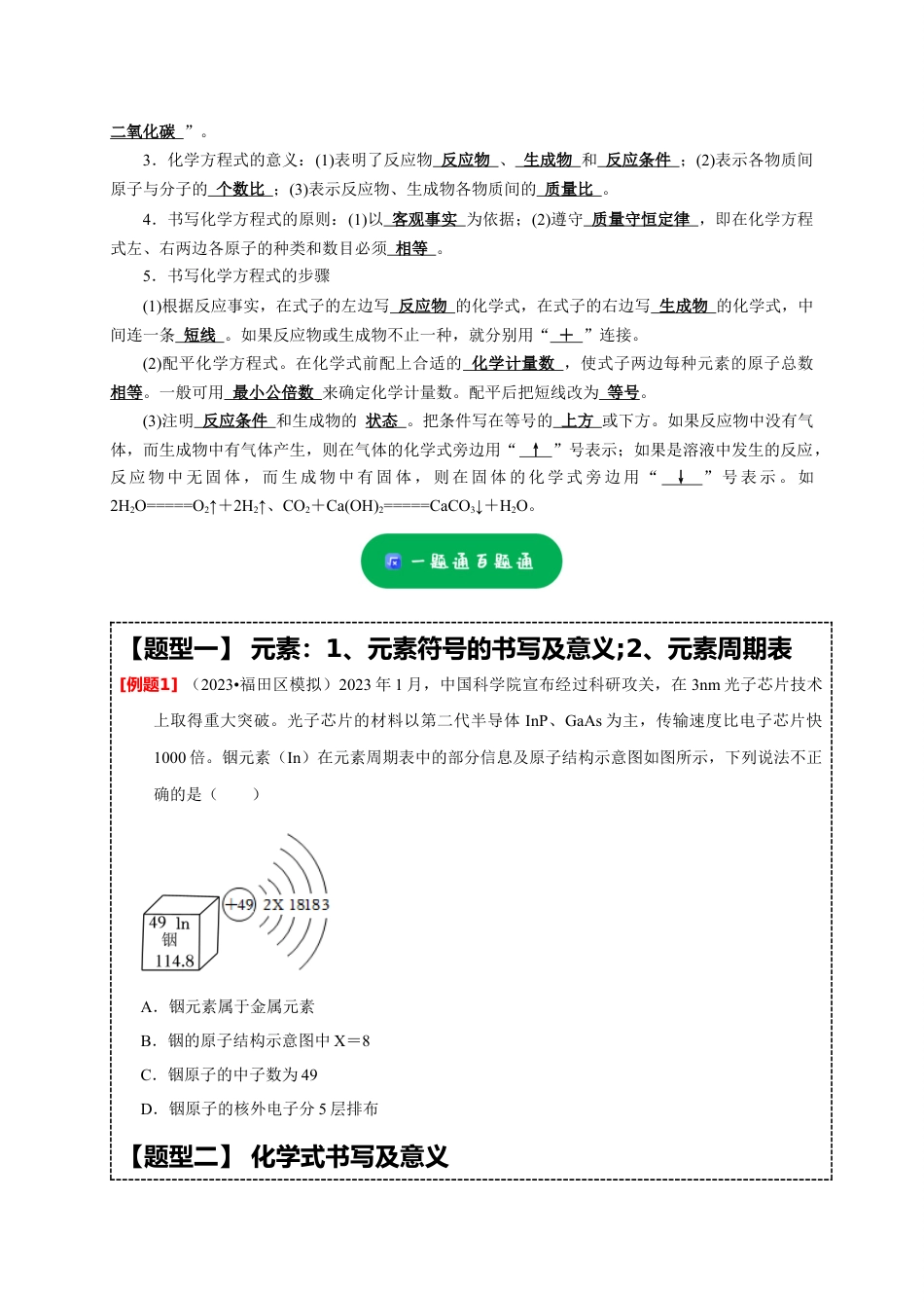
2024年中考化学二轮题型突破限时精练化学用语知识点回顾(时间:5分钟)知识点一:元素符号1.元素符号是国际上统一采用的符号,通常用该元素拉丁文的第一个字母大写来表示,如用“O”表示氧元素;当两种元素的第一个字母相同时,则再附上一个小写字母作为该元素符号,以示区别,如用“Ca”表示钙元素,用“Cu”表示铜元素。2.元素符号的写法(1)由一个字母表示的元素符号要大写,如H、O、N等。(2)由两个字母表示的元素符号,第一个字母要大写,第二个字母要小写,如Na、Mg、Cu等。3.元素符号的意义(1)表示一种元素,如H可表示氢元素;若物质是由原子直接构成的,还表示一种物质,如Cu可表示铜这种物质。(2)表示这种元素的1个原子,如H还可表示一个氢原子。(3)如果在元素符号前面加上数字,则表示某元素的若干个...

1、当您付费下载文档后,您只拥有了使用权限,并不意味着购买了版权,文档只能用于自身使用,不得用于其他商业用途(如 [转卖]进行直接盈利或[编辑后售卖]进行间接盈利)。
2、本站所有内容均由合作方或网友上传,本站不对文档的完整性、权威性及其观点立场正确性做任何保证或承诺!文档内容仅供研究参考,付费前请自行鉴别。
3、如文档内容存在违规,或者侵犯商业秘密、侵犯著作权等,请点击“违规举报”。

碎片内容123123111111

2024年中考化学二轮题型突破限时精练 化学用语 (含解析).docx

您可能关注的文档

中小学智汇学苑+ 关注
实名认证
内容提供者

在知识的海洋中遨游,我们致力于为您呈现一份独特而精致的学术盛宴。欢迎来到我们的店铺,这里汇聚了理学的深邃、工学的精巧、文学的韵味、法学的严谨、医学的仁心、管理学的智慧、农学的生机、历史学的厚重、经济学的敏锐、哲学的深思、教育学的启迪以及艺术学的创意。 我们精选了各类教育教学试卷、课件和教案,它们不仅涵盖了广泛的学科领域,更在内容上追求卓越与独特。每一份试卷都经过精心编纂,确保题目的科学性和严谨性;每一份课件都融入了最新的教育理念和技术,使学习变得更加生动有趣;每一份教案都经过深思熟虑,旨在为学生提供最优质的教学体验。 我们的店铺不仅是一个知识的宝库,更是一个思想的交流平台。我们鼓励教师之间的互相学习与合作,也欢迎学生们提出宝贵的意见和建议。在这里,您可以找到志同道合的伙伴,共同探讨教育教学的奥秘。 我们相信,知识是无价的财富,而教育则是传承这份财富的重要途径。因此,我们致力于将最优质的教育教学资源呈现给每一位热爱学习的朋友。无论您是教育工作者还是学生或家长,我们都将竭诚为您服务,让您的学习之旅更加充实和美好。 走进我们的店铺,让知识的力量照亮您前行的道路,让智慧的火花在您心中绽

确认删除?
VIP
赚钱
客服微信
  • 客服微信
销售电话
销售QQ
  • 销售QQ点击这里给我发消息
QQ群
  • QQ交流群点击这里加入QQ群
回到顶部