电脑桌面
添加九鸟文库到电脑桌面
安装后可以在桌面快捷访问

竞争分析案例-豆瓣网1231VIP专享原创优质

竞争分析案例-豆瓣网1231竞争分析案例-豆瓣网1231竞争分析案例-豆瓣网1231竞争分析案例-豆瓣网1231
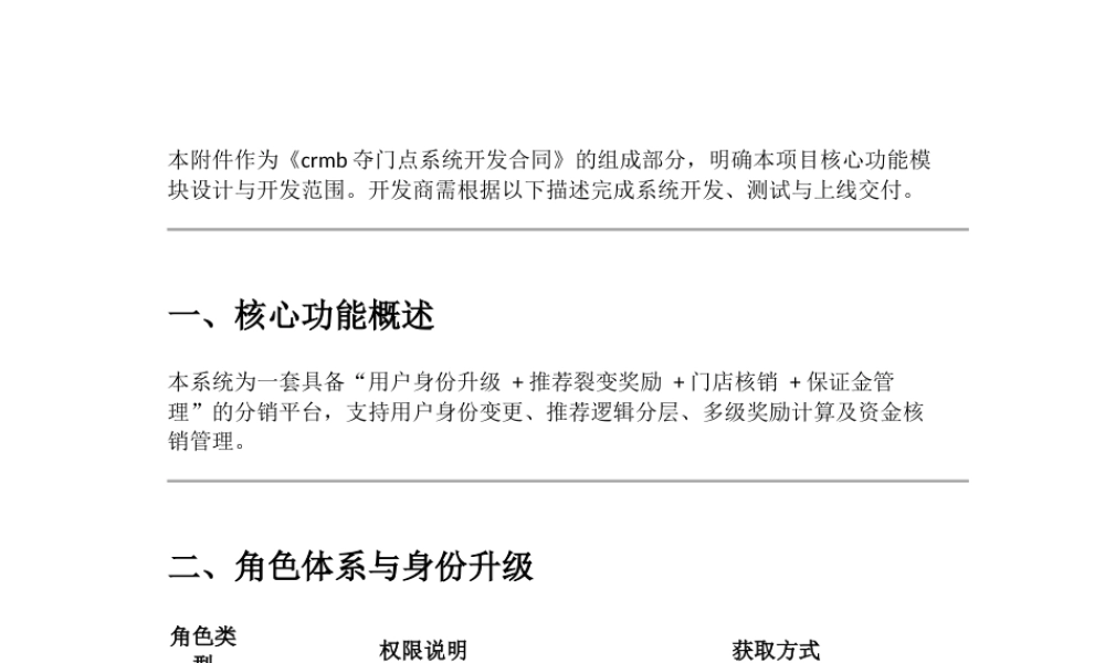
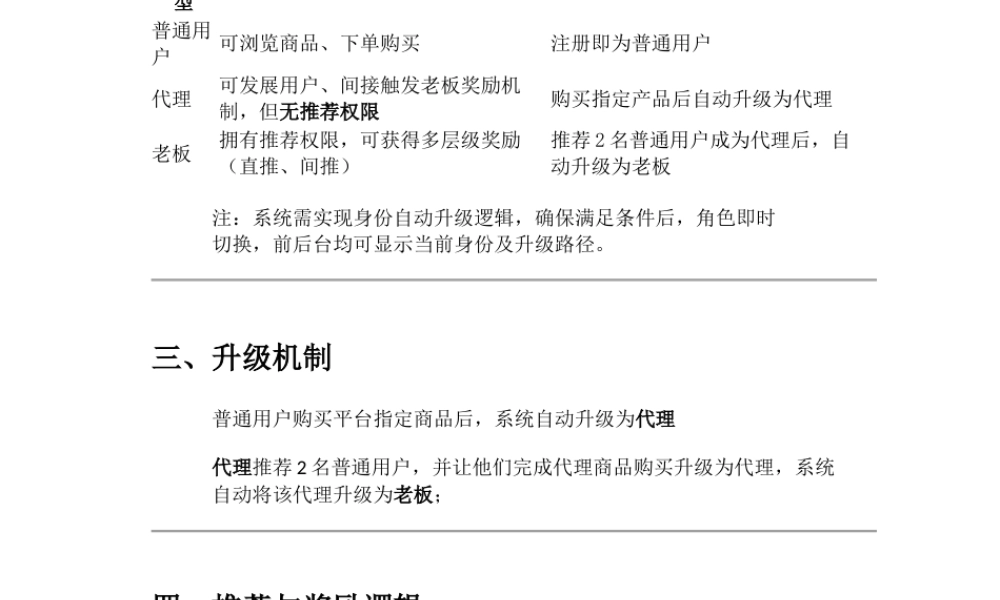
本附件作为《crmb夺门点系统开发合同》的组成部分,明确本项目核心功能模块设计与开发范围。开发商需根据以下描述完成系统开发、测试与上线交付。一、核心功能概述本系统为一套具备“用户身份升级+推荐裂变奖励+门店核销+保证金管理”的分销平台,支持用户身份变更、推荐逻辑分层、多级奖励计算及资金核销管理。二、角色体系与身份升级角色类型权限说明获取方式普通用户可浏览商品、下单购买注册即为普通用户代理可发展用户、间接触发老板奖励机制,但无推荐权限购买指定产品后自动升级为代理老板拥有推荐权限,可获得多层级奖励(直推、间推)推荐2名普通用户成为代理后,自动升级为老板注:系统需实现身份自动升级逻辑,确保满足条件后,角色即时切换,前后台均可显示当前身份及升级路径。三、升级机制普通用户...

1、当您付费下载文档后,您只拥有了使用权限,并不意味着购买了版权,文档只能用于自身使用,不得用于其他商业用途(如 [转卖]进行直接盈利或[编辑后售卖]进行间接盈利)。
2、本站所有内容均由合作方或网友上传,本站不对文档的完整性、权威性及其观点立场正确性做任何保证或承诺!文档内容仅供研究参考,付费前请自行鉴别。
3、如文档内容存在违规,或者侵犯商业秘密、侵犯著作权等,请点击“违规举报”。

碎片内容123123111111

竞争分析案例-豆瓣网1231

确认删除?
VIP
赚钱
客服微信
  • 客服微信
销售电话
销售QQ
  • 销售QQ点击这里给我发消息
QQ群
  • QQ交流群点击这里加入QQ群
回到顶部