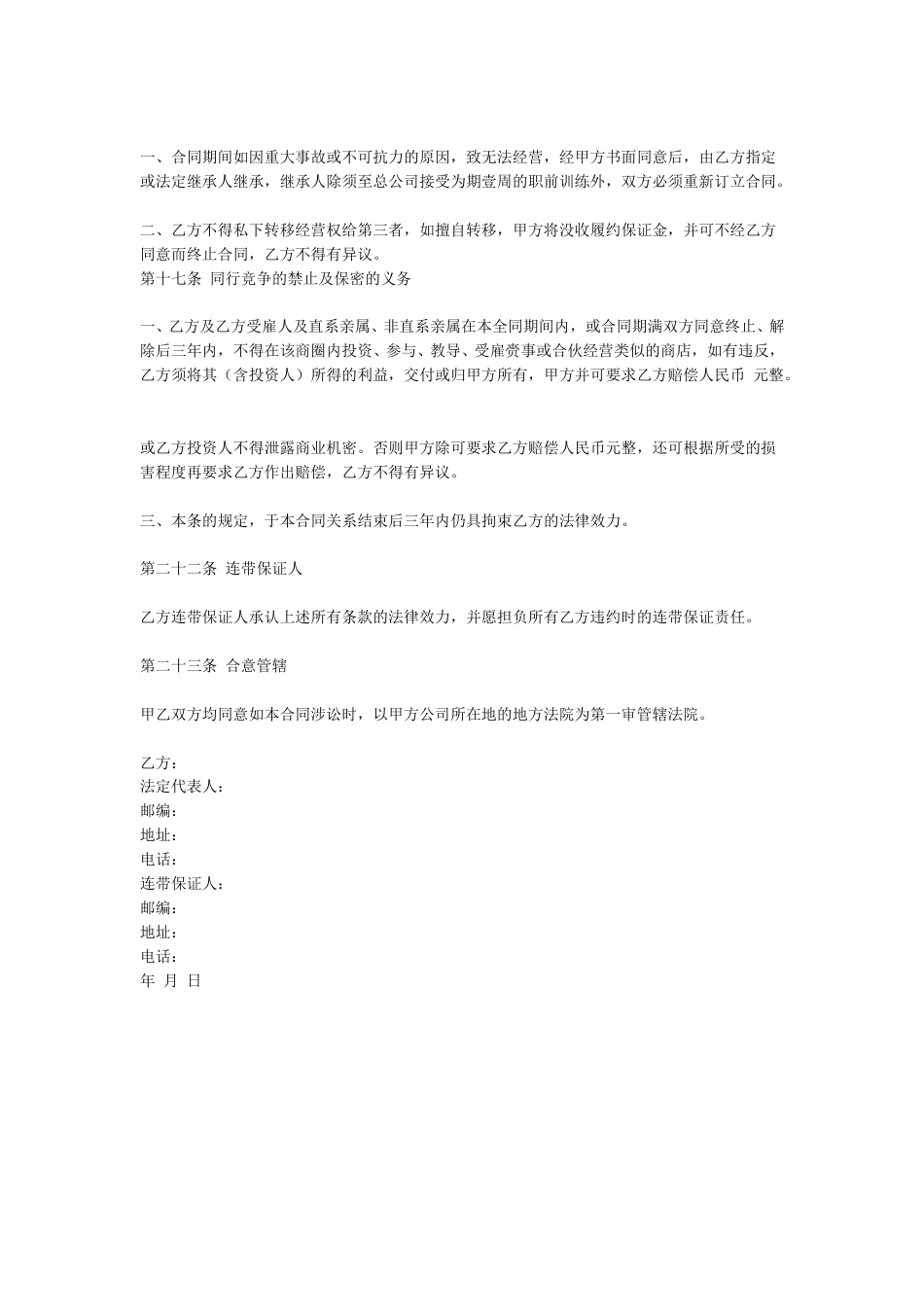
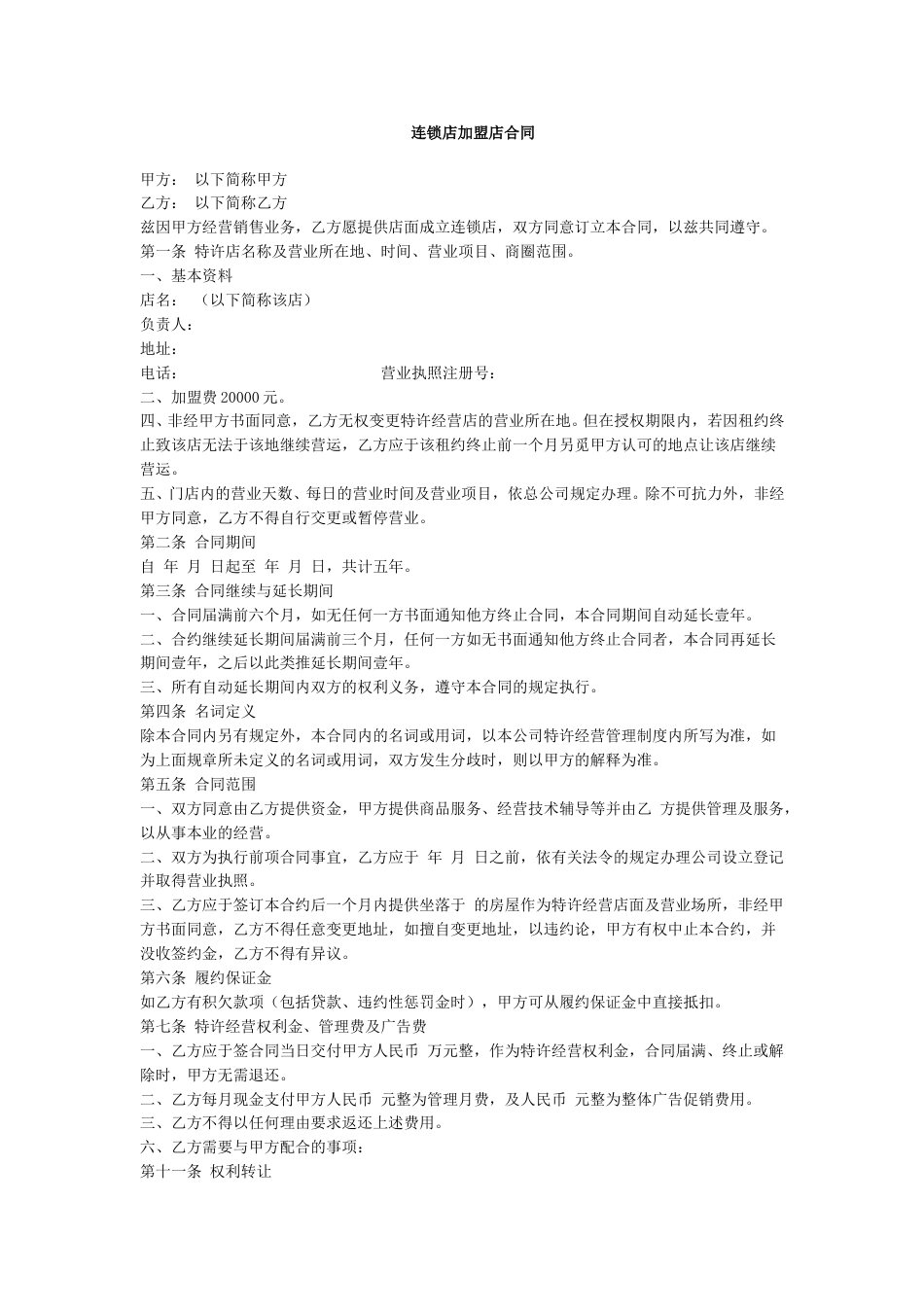
电脑桌面
添加九鸟文库到电脑桌面
安装后可以在桌面快捷访问

加盟店合同范本.doc

加盟店合同范本.doc_第1页
1/2
加盟店合同范本.doc_第2页
2/2
连锁店加盟店合同甲方:以下简称甲方乙方:以下简称乙方兹因甲方经营销售业务,乙方愿提供店面成立连锁店,双方同意订立本合同,以兹共同遵守。第一条特许店名称及营业所在地、时间、营业项目、商圈范围。一、基本资料店名:(以下简称该店)负责人:地址:电话:营业执照注册号:二、加盟费20000元。四、非经甲方书面同意,乙方无权变更特许经营店的营业所在地。但在授权期限内,若因租约终止致该店无法于该地继续营运,乙方应于该租约终止前一个月另觅甲方认可的地点让该店继续营运。五、门店内的营业天数、每日的营业时间及营业项目,依总公司规定办理。除不可抗力外,非经甲方同意,乙方不得自行交更或暂停营业。第二条合同期间自年月日起至年月日,共计五年。第三条合同继续与延长期间一、合同届满前六个月,...

1、当您付费下载文档后,您只拥有了使用权限,并不意味着购买了版权,文档只能用于自身使用,不得用于其他商业用途(如 [转卖]进行直接盈利或[编辑后售卖]进行间接盈利)。
2、本站所有内容均由合作方或网友上传,本站不对文档的完整性、权威性及其观点立场正确性做任何保证或承诺!文档内容仅供研究参考,付费前请自行鉴别。
3、如文档内容存在违规,或者侵犯商业秘密、侵犯著作权等,请点击“违规举报”。

碎片内容123123111111

加盟店合同范本.doc

确认删除?
VIP
赚钱
客服微信
  • 客服微信
销售电话
销售QQ
  • 销售QQ点击这里给我发消息
QQ群
  • QQ交流群点击这里加入QQ群
回到顶部