电脑桌面
添加九鸟文库到电脑桌面
安装后可以在桌面快捷访问

财务人员笔试试题.doc

财务人员笔试试题.doc_第1页
1/3
财务人员笔试试题.doc_第2页
2/3
财务人员笔试试题.doc_第3页
3/3
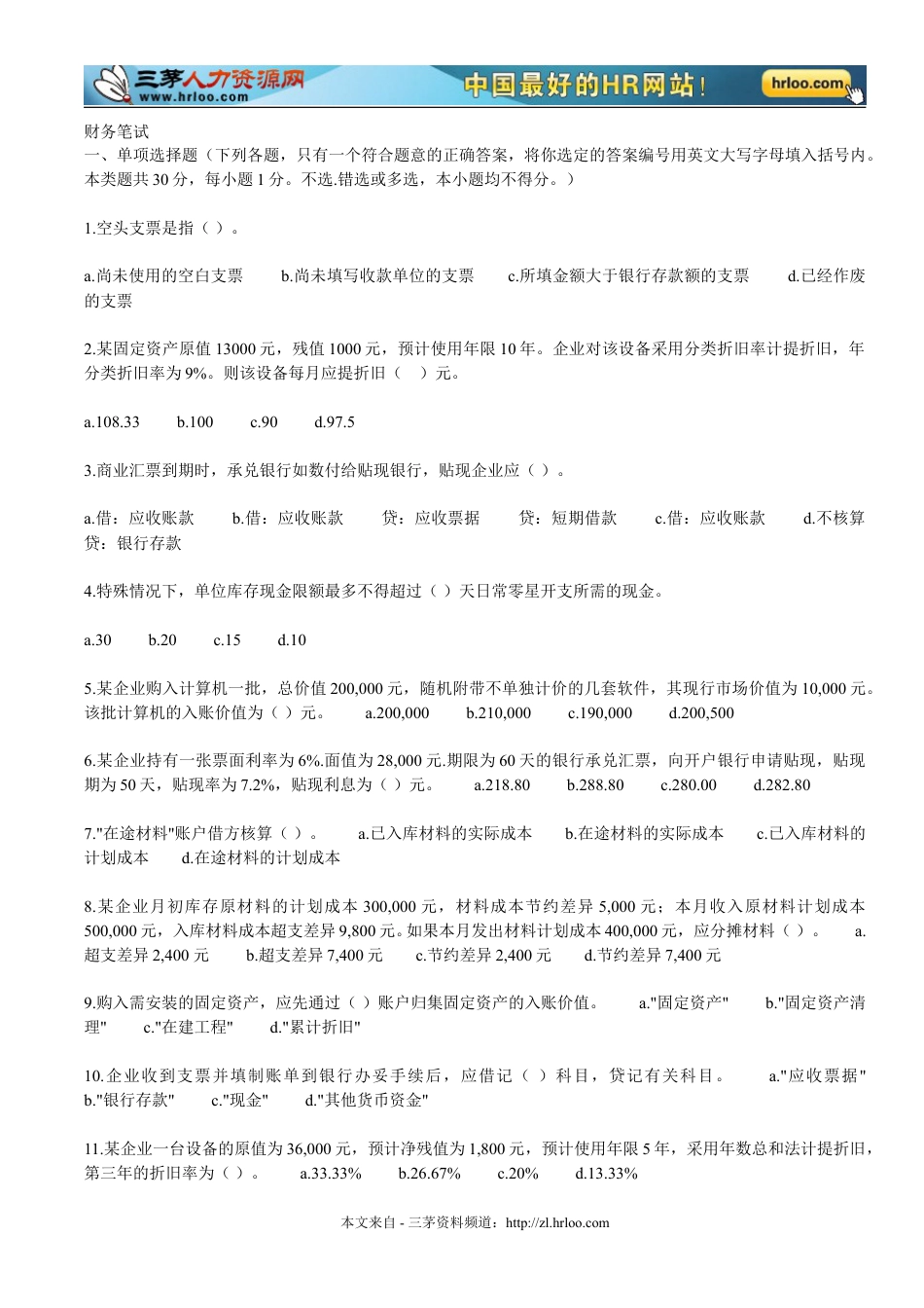
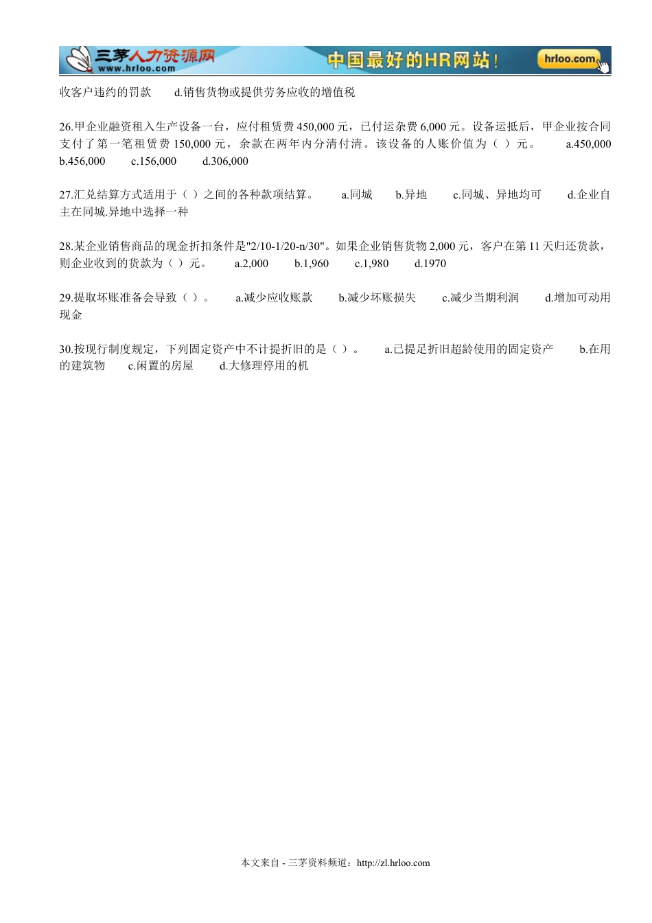
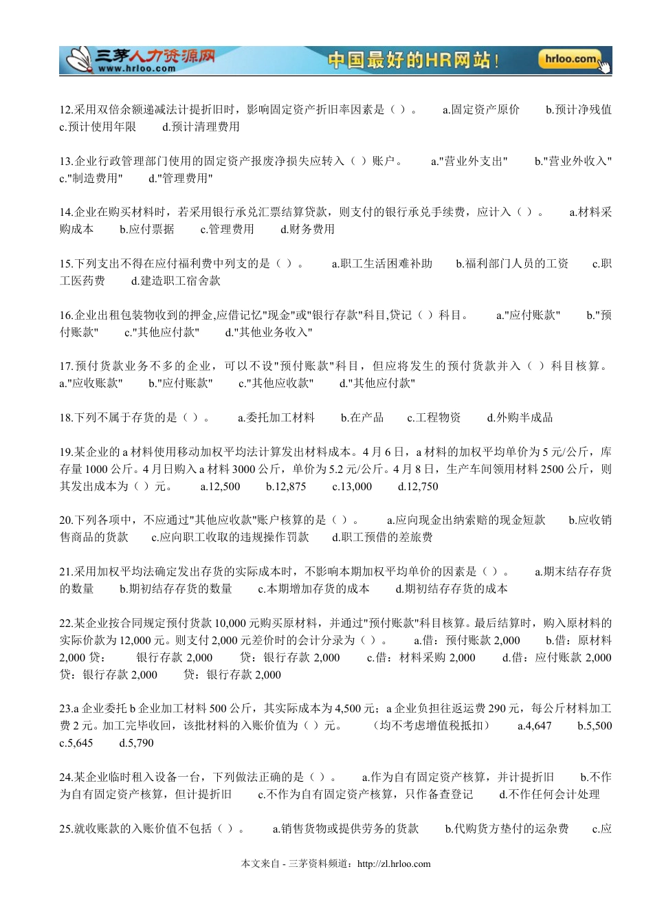
财务笔试一、单项选择题(下列各题,只有一个符合题意的正确答案,将你选定的答案编号用英文大写字母填入括号内。本类题共30分,每小题1分。不选.错选或多选,本小题均不得分。)1.空头支票是指()。a.尚未使用的空白支票b.尚未填写收款单位的支票c.所填金额大于银行存款额的支票d.已经作废的支票2.某固定资产原值13000元,残值1000元,预计使用年限10年。企业对该设备采用分类折旧率计提折旧,年分类折旧率为9%。则该设备每月应提折旧()元。a.108.33b.100c.90d.97.53.商业汇票到期时,承兑银行如数付给贴现银行,贴现企业应()。a.借:应收账款b.借:应收账款贷:应收票据贷:短期借款c.借:应收账款d.不核算贷:银行存款4.特殊情况下,单位库存现金限额最多不得超过()天日常零星开支所需的现金。a.30b.20c...

1、当您付费下载文档后,您只拥有了使用权限,并不意味着购买了版权,文档只能用于自身使用,不得用于其他商业用途(如 [转卖]进行直接盈利或[编辑后售卖]进行间接盈利)。
2、本站所有内容均由合作方或网友上传,本站不对文档的完整性、权威性及其观点立场正确性做任何保证或承诺!文档内容仅供研究参考,付费前请自行鉴别。
3、如文档内容存在违规,或者侵犯商业秘密、侵犯著作权等,请点击“违规举报”。

碎片内容123123111111

财务人员笔试试题.doc

确认删除?
VIP
赚钱
客服微信
  • 客服微信
销售电话
销售QQ
  • 销售QQ点击这里给我发消息
QQ群
  • QQ交流群点击这里加入QQ群
回到顶部