电脑桌面
添加九鸟文库到电脑桌面
安装后可以在桌面快捷访问

财务主管笔试题.doc

财务主管笔试题.doc_第1页
1/6
财务主管笔试题.doc_第2页
2/6
财务主管笔试题.doc_第3页
3/6
财务主管笔试题.doc_第4页
4/6
财务主管笔试题.doc_第5页
5/6
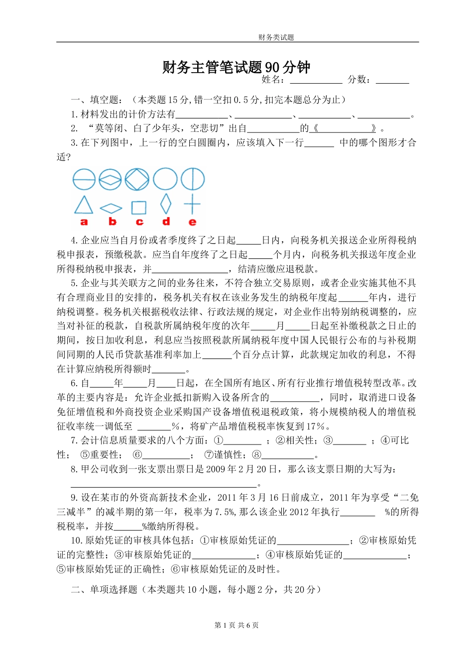
财务类试题财务主管笔试题90分钟姓名:分数:一、填空题:(本类题15分,错一空扣0.5分,扣完本题总分为止)1.材料发出的计价方法有、、、。2.“莫等闭、白了少年头,空悲切”出自的《》。3.在下列图中,上一行的空白圆圈内,应该填入下一行中的哪个图形才合适?4.企业应当自月份或者季度终了之日起日内,向税务机关报送企业所得税纳税申报表,预缴税款。应当自年度终了之日起个月内,向税务机关报送年度企业所得税纳税申报表,并,结清应缴应退税款。5.企业与其关联方之间的业务往来,不符合独立交易原则,或者企业实施其他不具有合理商业目的安排的,税务机关有权在该业务发生的纳税年度起年内,进行纳税调整。税务机关根据税收法律、行政法规的规定,对企业作出特别纳税调整的,应当对补征的税款,自税款所属纳税...

1、当您付费下载文档后,您只拥有了使用权限,并不意味着购买了版权,文档只能用于自身使用,不得用于其他商业用途(如 [转卖]进行直接盈利或[编辑后售卖]进行间接盈利)。
2、本站所有内容均由合作方或网友上传,本站不对文档的完整性、权威性及其观点立场正确性做任何保证或承诺!文档内容仅供研究参考,付费前请自行鉴别。
3、如文档内容存在违规,或者侵犯商业秘密、侵犯著作权等,请点击“违规举报”。

碎片内容123123111111

财务主管笔试题.doc

确认删除?
VIP
赚钱
客服微信
  • 客服微信
销售电话
销售QQ
  • 销售QQ点击这里给我发消息
QQ群
  • QQ交流群点击这里加入QQ群
回到顶部