电脑桌面
添加九鸟文库到电脑桌面
安装后可以在桌面快捷访问

加盟协议书范本.doc

加盟协议书范本.doc_第1页
1/3
加盟协议书范本.doc_第2页
2/3
加盟协议书范本.doc_第3页
3/3
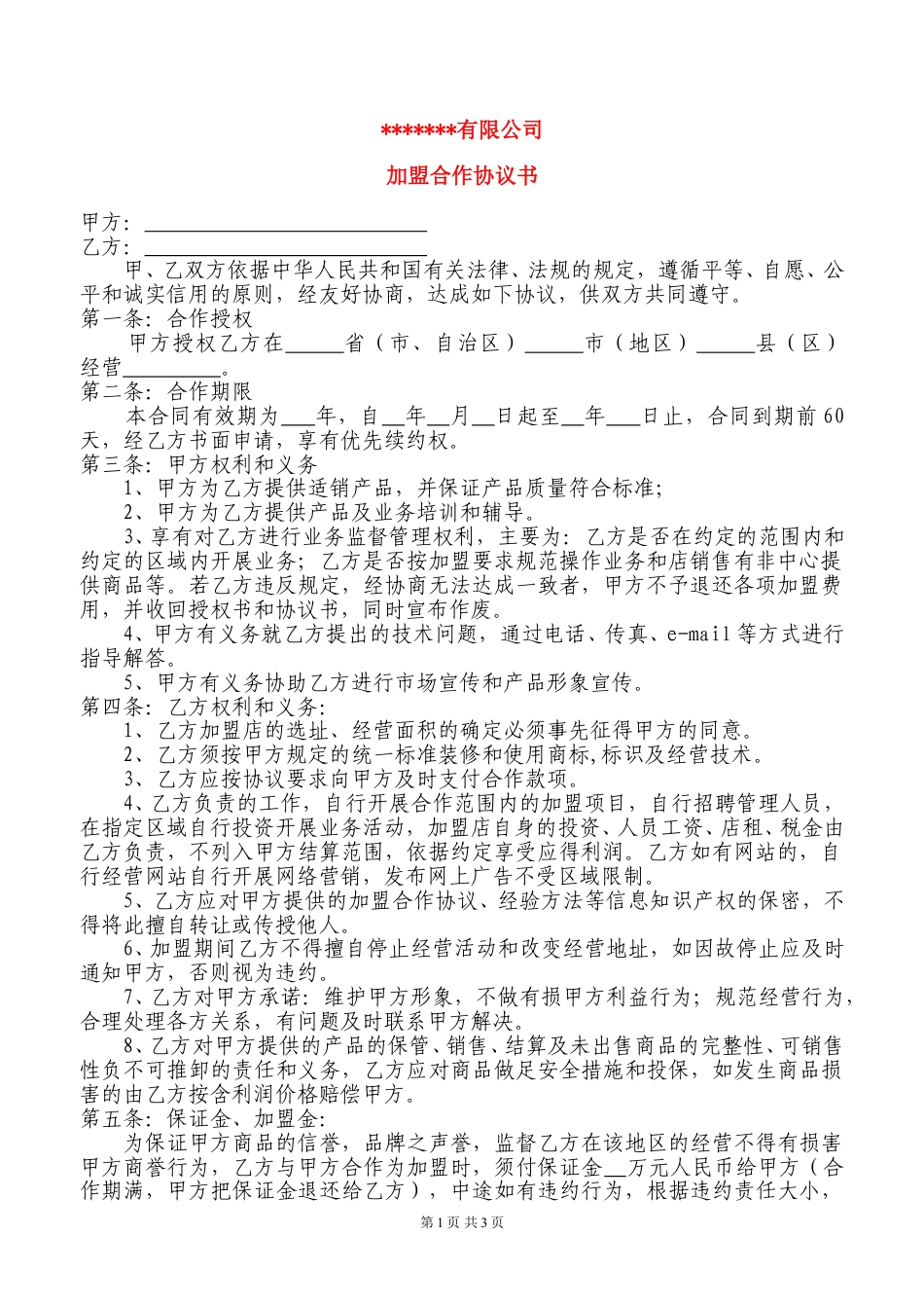
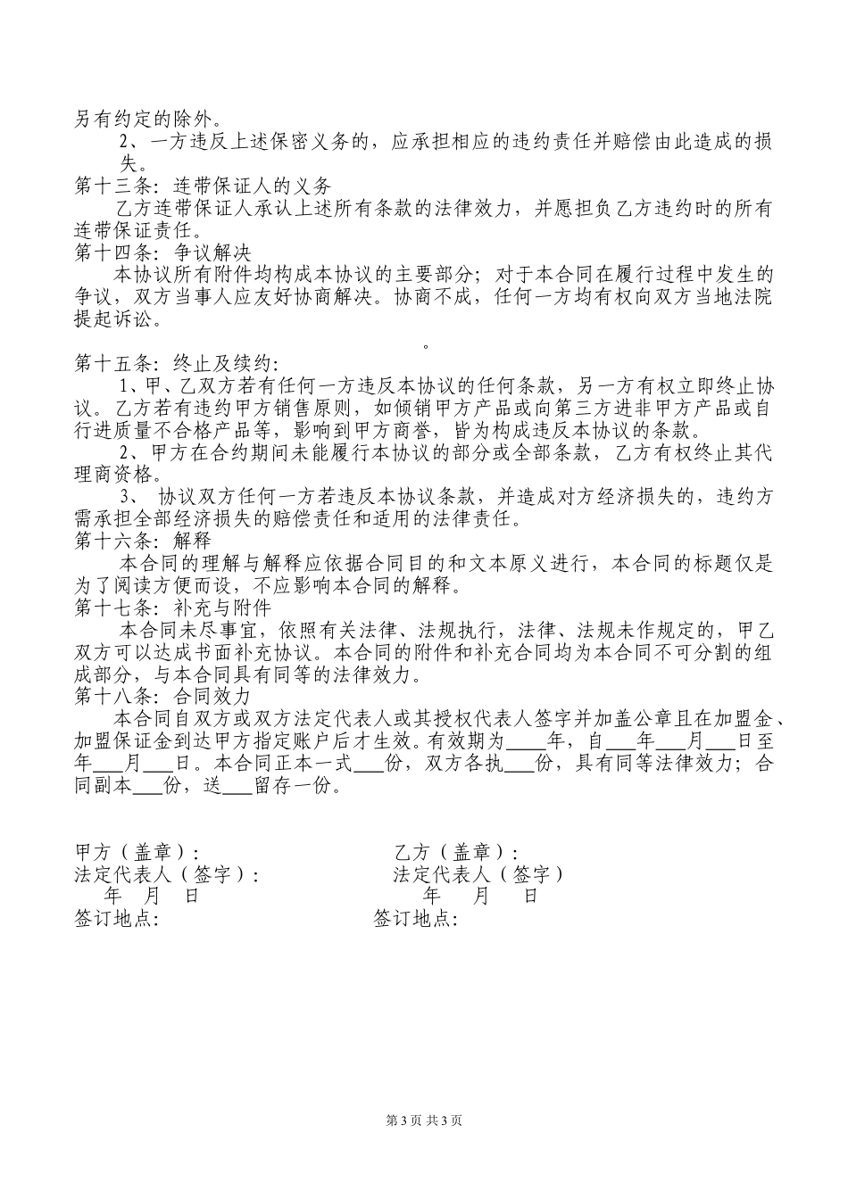
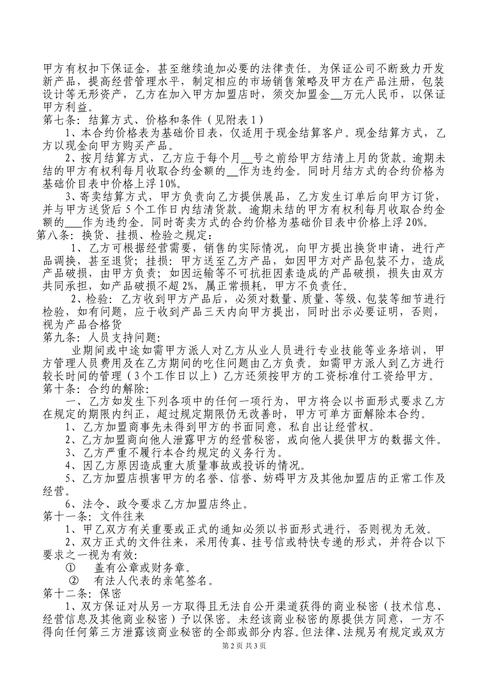
*******有限公司加盟合作协议书甲方:乙方:甲、乙双方依据中华人民共和国有关法律、法规的规定,遵循平等、自愿、公平和诚实信用的原则,经友好协商,达成如下协议,供双方共同遵守。第一条:合作授权甲方授权乙方在省(市、自治区)市(地区)县(区)经营。第二条:合作期限本合同有效期为年,自年月日起至年日止,合同到期前60天,经乙方书面申请,享有优先续约权。第三条:甲方权利和义务1、甲方为乙方提供适销产品,并保证产品质量符合标准;2、甲方为乙方提供产品及业务培训和辅导。3、享有对乙方进行业务监督管理权利,主要为:乙方是否在约定的范围内和约定的区域内开展业务;乙方是否按加盟要求规范操作业务和店销售有非中心提供商品等。若乙方违反规定,经协商无法达成一致者,甲方不予退还各项加盟费...

1、当您付费下载文档后,您只拥有了使用权限,并不意味着购买了版权,文档只能用于自身使用,不得用于其他商业用途(如 [转卖]进行直接盈利或[编辑后售卖]进行间接盈利)。
2、本站所有内容均由合作方或网友上传,本站不对文档的完整性、权威性及其观点立场正确性做任何保证或承诺!文档内容仅供研究参考,付费前请自行鉴别。
3、如文档内容存在违规,或者侵犯商业秘密、侵犯著作权等,请点击“违规举报”。

碎片内容123123111111

加盟协议书范本.doc

确认删除?
VIP
赚钱
客服微信
  • 客服微信
销售电话
销售QQ
  • 销售QQ点击这里给我发消息
QQ群
  • QQ交流群点击这里加入QQ群
回到顶部