电脑桌面
添加九鸟文库到电脑桌面
安装后可以在桌面快捷访问

14.虚假发货规则解读.docx

14.虚假发货规则解读.docx_第1页
1/1
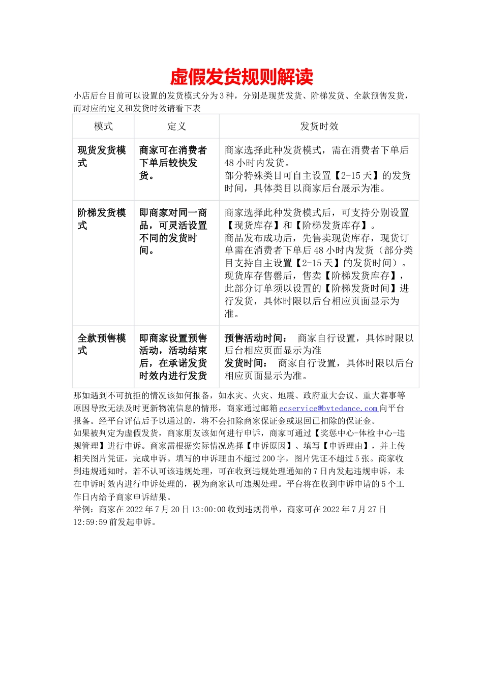
虚假发货规则解读小店后台目前可以设置的发货模式分为3种,分别是现货发货、阶梯发货、全款预售发货,而对应的定义和发货时效请看下表模式定义发货时效现货发货模式商家可在消费者下单后较快发货。商家选择此种发货模式,需在消费者下单后48小时内发货。部分特殊类目可自主设置【2-15天】的发货时间,具体类目以商家后台展示为准。阶梯发货模式即商家对同一商品,可灵活设置不同的发货时间。商家选择此种发货模式后,可支持分别设置【现货库存】和【阶梯发货库存】。商品发布成功后,先售卖现货库存,现货订单需在消费者下单后48小时内发货(部分类目支持自主设置【2-15天】的发货时间)。现货库存售罄后,售卖【阶梯发货库存】,此部分订单须以设置的【阶梯发货时间】进行发货,具体时限以后台相应页面显示为准。...

1、当您付费下载文档后,您只拥有了使用权限,并不意味着购买了版权,文档只能用于自身使用,不得用于其他商业用途(如 [转卖]进行直接盈利或[编辑后售卖]进行间接盈利)。
2、本站所有内容均由合作方或网友上传,本站不对文档的完整性、权威性及其观点立场正确性做任何保证或承诺!文档内容仅供研究参考,付费前请自行鉴别。
3、如文档内容存在违规,或者侵犯商业秘密、侵犯著作权等,请点击“违规举报”。

碎片内容123123111111

14.虚假发货规则解读.docx

确认删除?
VIP
赚钱
客服微信
  • 客服微信
销售电话
销售QQ
  • 销售QQ点击这里给我发消息
QQ群
  • QQ交流群点击这里加入QQ群
回到顶部