电脑桌面
添加九鸟文库到电脑桌面
安装后可以在桌面快捷访问

18.店铺体验分详解.docx

18.店铺体验分详解.docx_第1页
1/3
18.店铺体验分详解.docx_第2页
2/3
18.店铺体验分详解.docx_第3页
3/3
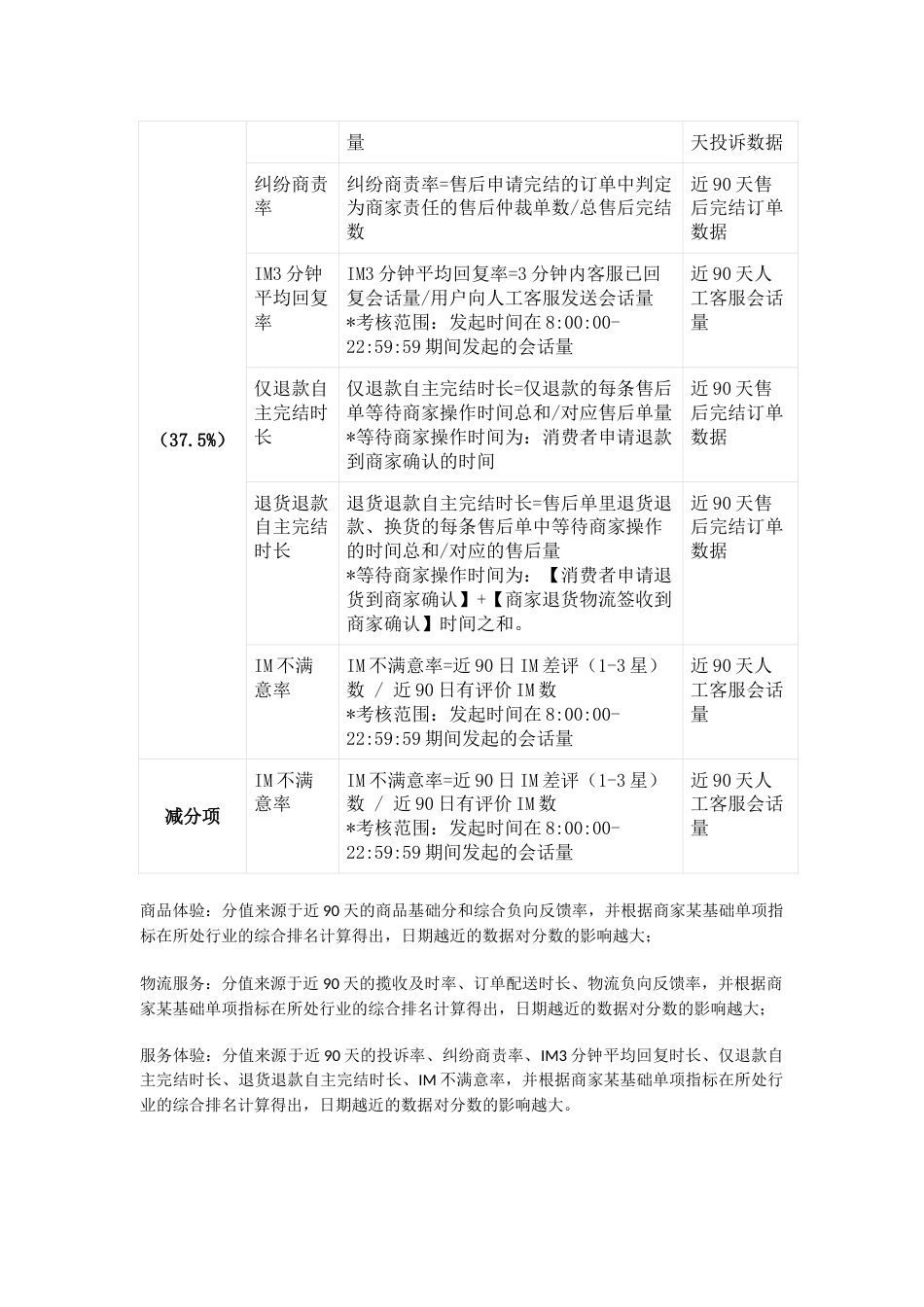
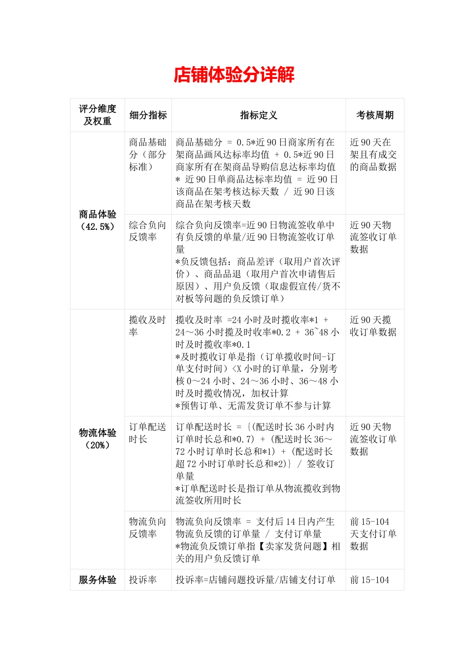
店铺体验分详解评分维度及权重细分指标指标定义考核周期商品体验(42.5%)商品基础分(部分标准)商品基础分=0.5*近90日商家所有在架商品画风达标率均值+0.5*近90日商家所有在架商品导购信息达标率均值*近90日单商品达标率均值=近90日该商品在架考核达标天数/近90日该商品在架考核天数近90天在架且有成交的商品数据综合负向反馈率综合负向反馈率=近90日物流签收单中有负反馈的单量/近90日物流签收订单量*负反馈包括:商品差评(取用户首次评价)、商品品退(取用户首次申请售后原因)、用户负反馈(取虚假宣传/货不对板等问题的负反馈订单)近90天物流签收订单数据物流体验(20%)揽收及时率揽收及时率=24小时及时揽收率*1+24~36小时揽及时收率*0.2+36~48小时及时揽收率*0.1*及时揽收订单是指(订单揽收时间-订单...

1、当您付费下载文档后,您只拥有了使用权限,并不意味着购买了版权,文档只能用于自身使用,不得用于其他商业用途(如 [转卖]进行直接盈利或[编辑后售卖]进行间接盈利)。
2、本站所有内容均由合作方或网友上传,本站不对文档的完整性、权威性及其观点立场正确性做任何保证或承诺!文档内容仅供研究参考,付费前请自行鉴别。
3、如文档内容存在违规,或者侵犯商业秘密、侵犯著作权等,请点击“违规举报”。

碎片内容123123111111

18.店铺体验分详解.docx

确认删除?
VIP
赚钱
客服微信
  • 客服微信
销售电话
销售QQ
  • 销售QQ点击这里给我发消息
QQ群
  • QQ交流群点击这里加入QQ群
回到顶部